

태풍 진로를 중기 예측하기 위한 시스템 및 방법
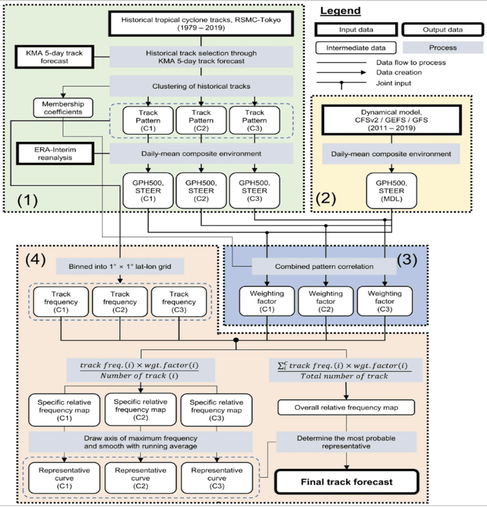
태풍 진로를 중기 예측하기 위한 방법이 개시된다. 방법은, 미리 결정된 과거 기간 동안 역사적으로 발생되었던 과거 태풍들의 데이터 중에서, 진로를 예측하려고 하는 타겟 태풍의 초기의 특징이 포함된 미리 설정된 기준을 만족하는 과거 태풍들의 데이터를 추출하는 단계, 군집화 알고리즘을 이용하여, 추출된 과거 태풍들의 데이터로부터 과거 태풍들의 진로들을 다수의 진로패턴들로 군집화하는 단계, 분석 시각으로부터 6일 후 내지 8일 후의 날에 대해 각각의 진로패턴에 연관된 미리 결정된 예측인자들의 일평균 합성된 관측 배경장들을 산출하는 단계, 6일 후 내지 8일 후의 날에 대해 하나 이상의 역학 모델들로부터 예측인자들의 일평균 모델 배경장들을 산출하는 단계, 예측인자들의, 관측 배경장들 및 모델 배경장들 사이의 패턴 상관관계를 계산하여, 진로패턴마다의 가중 인자를 생성하는 단계, 및 과거 태풍들의 진로들 및 진로패턴마다의 가중 인자를 이용하여 상대 빈도 지도를 생성하고, 상대 빈도 지도에 기초하여 최종 예측 진로를 획득하는 단계를 포함한다.
상세 설명
기술분야
본 개시는 태풍의 진로 예측 기술에 관련된 것으로, 보다 구체적으로는 태풍의 진로를 중기(6일 후 내지 8일 후) 예측하기 위한 기술에 관한 것이다.
해결하려는 과제
본 개시의 일 목적은 미리 결정된 과거 기간 동안 역사적으로 발생되었던 과거 태풍들의 데이터 중에서, 진로를 예측하려고 하는 타겟 태풍의 초기의 특징이 포함된 미리 설정된 기준을 만족하는 과거 태풍들의 데이터를 추출하고, 추출된 과거 태풍들의 진로들을 다수의 진로패턴들로 군집화하며, 진로패턴에 연관된 일일 관측 배경장들 및 역학 모델의 배경장들의 패턴 상관관계를 계산하여, 진로패턴마다의 가중 인자를 생성하고, 이를 이용하여 상대 빈도 지도를 생성하며, 상대 빈도 지도에 기초하여 최종 예측 진로를 획득함으로써, 태풍의 6일 후 내지 8일 후의 선행 기간에 대한 진로 예측을 가능하게 하는, 태풍 진로를 중기 예측하기 위한 시스템 및 방법을 제공하는 것이다.
발명의 효과
본 개시에 따른 북서태평양 지역의 태풍 진로를 중기 예측하기 위한 시스템 및 방법에 따르면, 역학 모델에 비해 감소된 컴퓨팅 자원을 이용하여 짧은 계산 시간 내에, 북서태평양 지역에서 발생한 태풍의 6일 후 내지 8일 후의 진로를 향상된 정확도로 예측할 수 있다.
거래 가격
가격 문의
판매 대리인
특허법인 위솔
연락처
02-2039-7610
SKU
서울대학교산학협력단
첨부파일
특허법인 위솔, WESOL IP LAW FIRM
Copyright © 2024. All rights reserved.






